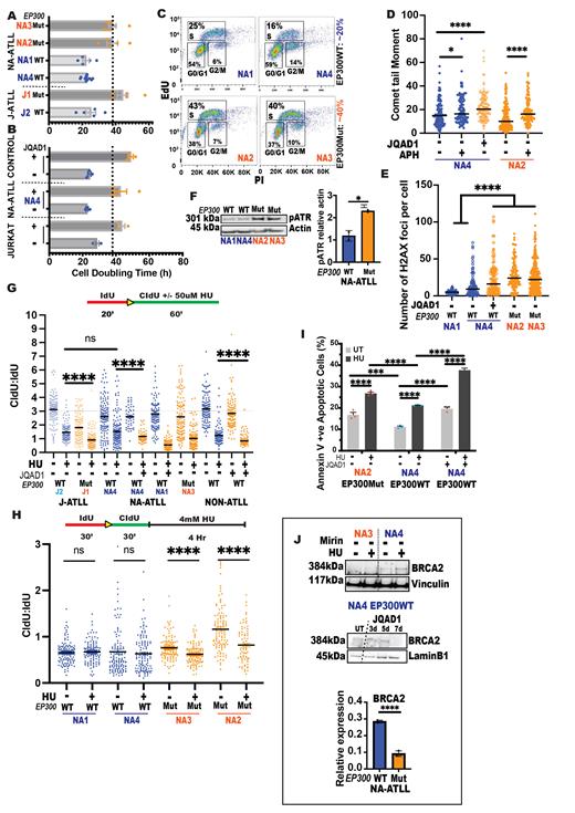
Mutations in the epigenetic regulator and global transcriptional activator, E1A binding protein (EP300), is being increasingly reported in aggressive hematological malignancies including adult T-cell leukemia/lymphoma (ATLL). However, the mechanistic contribution of EP300 dysregulation to cancer initiation and progression are currently unknown. Independent inhibition of EP300 in human cells results in the differential expression of genes involved in regulating the cell cycle, DNA replication and DNA damage response. Nevertheless, specific function played by EP300 in DNA replication initiation, progression and replication fork integrity has not been studied. Here, using ATLL cells as a disease model to study EP300 deficiency and an EP300-selective PROTAC degrader, as a pharmacologic tool, we reveal that EP300-mutated cells display prolonged cell cycle kinetics, due to pronounced dysregulations in DNA replication dynamics leading to persistent genomic instability. Aberrant DNA replication in EP300-mutated cells is characterized by elevated replication origin firing due to increased replisome pausing genome-wide. We demonstrate that EP300 deficiency results in nucleolytic degradation of nascently synthesized DNA at stalled forks due to a prominent defect in fork stabilization and protection. This in turn results in the accumulation of single stranded DNA gaps at collapsed replication forks, in EP300-deficient cells. Inhibition of Mre11 nuclease rescues the ssDNA accumulation indicating a dysregulation in downstream mechanisms that restrain nuclease activity at stalled forks. Importantly, we find that the absence of EP300 results in decreased expression of BRCA2 protein expression and a dependency on POLD3-mediated error-prone replication restart mechanisms. The overall S-phase abnormalities observed lead to under-replicated DNA in G2/M that instigates mitotic DNA synthesis. This in turn is associated with mitotic segregation defects characterized by elevated micronuclei formation, transmission of unrepaired inherited DNA lesions in the subsequent G1-phase and accumulation of cytosolic DNA in EP300-deficient cells. However, EP300 deficient cells show a significant defect in innate immune system activation. Altogether these results suggest that mutations in EP300 cause chronic DNA replication stress, persistent genomic instability and innate immune system evasion underlie aggressive chemo-resistant tumorigenesis in humans.
Disclosures
Ye:Rapt Therapeutics, Inc: Research Funding.

This feature is available to Subscribers Only
Sign In or Create an Account Close Modal